With colorectal cancer (CRC) being one of the most prevalent cancers worldwide, understanding chemotherapy resistance in the CRC tumor microenvironment (TME) is an important goal. As we’ve seen in many other publications using our human cancer-associated fibroblasts (CAFs), CAFs play a huge role in the TME.
Our CAFs have been used in a handful of studies in 2D and 3D TME models, where they demonstrate their ability to complicate treatment objectives. Overall, the mechanisms by which CAFs contribute to chemotherapy resistance in the TME are poorly understood.
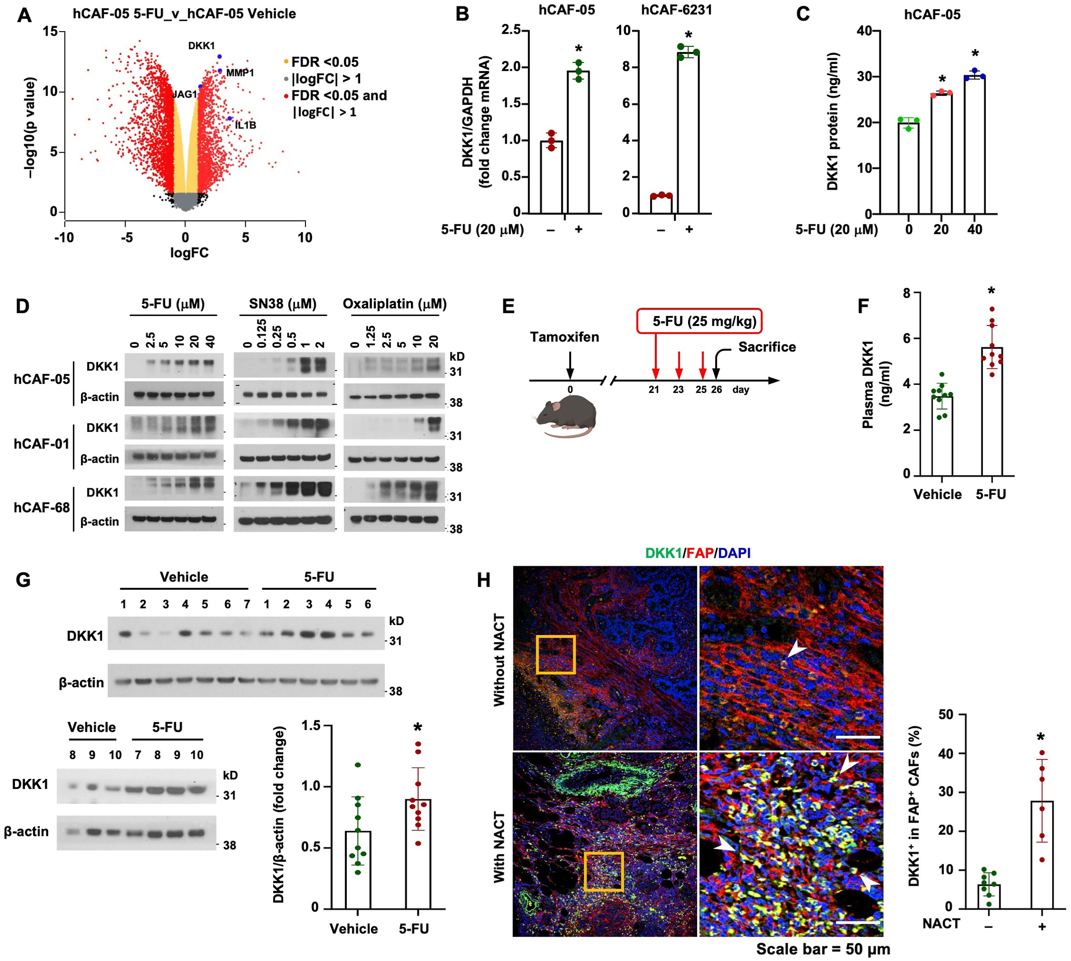
Image: DKK1 expression in Neuromics colorectal CAFs when subjected to chemotherapeutic agents.
Researchers from the University of Kentucky utilized our colorectal CAFs (cat. CAF115) in a new paper examining these mechanisms. In their cell models, they found that CAFs secrete DKK1, a protein associated with tumor growth and metastasis, when subjected to chemotherapy treatments for CRC. Their results identified CAF-secreted DKK1 as a major player in resistance to treatment. Furthermore, they recommend looking into treatments that target DKK1 to counteract chemotherapy resistance.
You can check out the full paper here.

As mentioned, our CAFs have a long history of being utilized to study the TME. A growing trend we're seeing is the use of these cells in 3D models. Our colorectal, pancreatic, breast, and ovarian CAFs have all been used in 3D TME models in recent publications.
We have a large selection of CAFs, including around a dozen types of normal CAFs and several hTERT immortalized CAFs. Check them all out below.
| Name | Catalog # | Type | Species | Applications | Size | Price |
|---|---|---|---|---|---|---|
| Human Breast CAFs | CAF116 | Human Primary CAFs | Human | Cell Assays | 1,000,000 cells | $2,792.88 |
| Human Bronchial CAFs | CAF111 | Human Primary CAFs | Human | Cell Assays | 1,000,000 Cells | $3,078.00 |
| Human Colorectal Tumor CAFs | CAF115 | Human Primary CAFs | Human | Cell Assays | 1,000,000 cells | $1,294.92 |
| Human Kidney CAFs | CAF110 | Human Primary CAFs | Human | Cell Assays | 1,000,000 Cells | $3,078.00 |
| Human Liver CAFs | CAF113 | Human Primary CAFs | Human | Cell Assays | 1,000,000 Cells | $3,078.00 |
| Human Lung Adenocarcinoma CAFs | CAF117 | Human Primary CAFs | Human | Cell Assays | 1,000,000 cells | $1,294.92 |
| Human Lung Squamous Cell Carcinoma CAFs | CAF117S | Human Primary CAFs | Human | Cell Assays | 1,000,000 Cells | $3,078.00 |
| Human Metastatic Ovarian CAFs | CAF114 | Human Primary CAFs | Human | Cell Assays | 1,000,000 Cells | $3,078.00 |
| Human Ovarian CAFs | CAF112 | Human Primary CAFs | Human | Cell Assays | 1,000,000 Cells | $3,078.00 |
| Human Pancreatic CAF-Stellate Cells | CAF118 | Human Primary CAFs | Human | Cell Assays | 1,000,000 Cells | $2,656.80 |
| Human Prostate CAFs | CAF119 | Human Primary CAFs | Human | Cell Assays | 1,000,000 Cells | $3,078.00 |
| Immortalized Human Colorectal Tumor CAFs | CAF115-IM | Human Primary CAFs | Human | Cell Assays | 1,000,000 cells | $7,018.92 |
| Immortalized Human Kidney CAFs | CAF110-IM | Human Primary CAFs | Human | Cell Assays | 1,000,000 cells | $9,536.40 |
| Immortalized Human Lung Adenocarcinoma CAFs | CAF117-IM | Human Primary CAFs | Human | Cell Assays | 1,000,000 cells | $7,018.92 |
| Immortalized Human Lung Squamous Cell Carcinoma CAFs | CAF117S-IM | Human Primary CAFs | Human | Cell Assays | 1,000,000 Cells | $9,536.40 |
| Immortalized Human Ovarian CAFs | CAF112-IM | Human Primary CAFs | Human | Cell Assays | 1,000,000 Cells | $9,536.40 |
| Immortalized Human Pancreatic CAFs | CAF118-IM | Human Primary CAFs | Human | Cell Assays | 1,000,000 cells | $8,596.80 |






