Fresh Antibodies for Fall Research
With fall research already starting or quickly approaching, there is no better time to stock up on the reagents needed to enable discoveries. Fortunately, Neuromics has your back. In addition to our human cells, FBS, and media & culturing tools, among others, we've just added over 40 new antibodies.
Image: Immunofluorescent analysis of a section of adult rat hippocampus stained with a new goat pAb to Fox3/NeuN, GT22106, dilution 1:2,000 in red, costained with mouse monoclonal antibody to MAP2 in green. Nuclear DNA was revealed in blue using the DAPI stain.
These antibodies are perfect for researchers across a broad spectrum of specialties. There are antibodies for neuroscientists, including markers for CNS cells and neurological disease, including TBI and neurodegenerative diseases. Furthermore, these new antibodies cover cancer research, cardiovascular research, and so much more. Read more to see for yourself.
In addition to these new antibodies, Neuromics has an existing selection of research proven antibodies with a wide variety of applications. Explore them here. Many of these antibodies are currently on sale and 20% off! Check out the on sale antibodies here.

New Antibodies
Neuromics is excited to tell you about new antibodies to our catalog.
Image: Immunofluorescent analysis of (A) C6 rat glioma cells and (B) Human embryonic kidney cells stained with mouse mAb to fibrillarin, MO22169, dilution 1:1,000 in red, in both cases costained with chicken pAb to vimentin, CH22108, dilution 1:10,000 in green. The blue is DAPI staining of nuclear DNA.

Antibodies You Can Trust
Neuromics specialize in providing reagents and methods for the Neuroscience, Immunology, Cancer, Stem Cell and Regenerative Medicine Research Community. We serve scientists doing basic research and drug discovery in Neurodegenerative Diseases, Pain, Autoimmune Diseases and Cancer. Our unique value is based on providing reagents that are thoroughly tested and characterized.

ABCA1, ASIC3, and MOR
ABCA1
You are doing some amazing research. I'm excited to share with you a small sampling of the interesting research being done with Neuromics solutions.
First I'd like to share a recent publication using our ABCA1 Antibody: Jianjia Fan, Rui Qi Zhao, Cameron Parro, Wenchen Zhao, Hsien-Ya Chou, Jerome Robert, Tarek Z. Deeb, Carina Raynoschek, Samantha Barichievy, Ola Engvist, Marcello Maresca, Ryan Hicks, Johan Meuller, Stephen J. Moss, Nicholas J. Brandon, Michael W. Wood, Iva Kulic, Cheryl L. Wellington. (2018). Small molecule inducers of ABCA1 and apoE that act through indirect activation of the LXR pathway. Journal of Lipid Research. doi: 10.1194/jlr.M081851
ATP and Pain
In dorsal root ganglion (DRG) neurons, ATP is an important neurotransmitter in nociceptive signaling through P2 receptors (P2Rs) such as P2X2/3R, and adenosine is also involved in anti-nociceptive signaling through adenosine A1R.
Check out this publications using our P2X2 Receptor (GP14106) Antibody, where ENNPs interact with P2XRs to metabolize ATP to AMP in DRGs.
Image: Rat DRG stained with Neuromics P2X2R and ENPP1.

Our Hearing Adapts in Space
Our mission to Mars is driving a need to better understand the physiological impact on the human body. Deep space travel places unique challenges for humans. It is important that there is minimal impact on space travelers' senses. This includes hearing. This study uses our Shank 1a Antibody to determine changes in the neuronal structure of the ear in microgravity.
Top Image: Verification of antibodies to CtBP2 and Shank1a. A and B: serial 14-µm cryosections were obtained from a postnatal day 71 (P71) mouse utricle, and maximum-intensity projections are shown. Hair cell (hc) and support cell (sc) nuclei are illuminated by the DAPI stain (blue). Numerous closely associated CtBP2-and Shank1a-positive puncta can be observed in the positive immunostained section represented in A (block arrowheads). The CtBP2-positive puncta highlighted by the flared arrowhead in A may represent an undocked synaptic ribbon. No primary antibodies were included in the processing represented in the micrograph in B. The scale bar in B represents 5 µm and also applies to A. C and D: maximum-intensity projection micrographs from right and left whole mount utricles from a P65 mouse...

Staining Cells and Tissue
Having problems with bad backgrounds? Does this problem compromise your data?
Worry no more, because we have a solution...
FluoMute™ ready-to-use reagent reduces autofluorescence in cells and tissue. Just incubate fixed cells of tissue sections with FluoMute™ for 30-60 min at room temperature, rinse with PBS and continue with immunofluorescence ICC or/and IHC protocols.
Markers for Tyrosine Hydroxylase (TH)
Tyrosine hydroxylase TH is a necessary enzyme to create neurotransmitters and protect the body against oxidative stress.
Dysregulation of this enzyme results in manic-depression and schizophrenia. Parkinson's disease is also considered a TH deficiency as low dopamine levels are a consistent neurochemical abnormality.
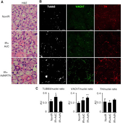
Image: TH staining of mouse salivary gland tissue. https://doi.org/10.1016/j.omtm.2018.02.008

New Antibodies to Explore
Neuromics is pleased to add a wide selection of antibodies perfect for many types of research. In particular, we've added Ankyrin 3/Ankyrin G antibodies, FABP7 (Fatty Acid-Binding Protein 7) antibodies, and many more.
Image: Immunofluorescent analysis of transfected HEK293 cells with a GFP-construct in green stained with mouse antibody to GFP, MO22184, dilution 1:1,000 in red. The blue is Hoechst staining of nuclear DNA. The MO22184 antibody reveals GFP protein expressed only in transfected cells, as a result transfected cells are appeared express both red and green signals and so appear an orange-golden color. Untransfected cells show neither signal.
Check out the new antibodies below...

Your Data - Our Products
It's always great to hear from our clients and see the data that is being generated using our products. The following are examples of data being generated from people like you using Neuromics' products.
Rat DRGs stained with VR1 antibody (cat# RA10110). The tissue was perfused, cryoprotected in 30% Sucrose-PBS and frozen sectioned to slides at 10um. The tissue was labeled with VR1 (green) at 1:1000 and NeuN (red) at 1:1000. This pictures was taken with an epifluorescent microscope at 10x. Thanks to Joanne Steinauer at University of California, San Diego for sharing

Easy Immunostaining Staining
Time is money. This is especially true of routine immunostaining assays.
Thus, we are pleased to introduce you to EZ-HRP™ Polymer Detection. EZ-HRP™ Polymer Detection's features allow its users to save time, and as a result, money.
Image: Comparison of IHC images using EZ-HRP™ Polymer vs. a conventional avidin-biotin antibody.

New Neuronal Markers
We continue to add new antibodies. Many are additions to our frequently used and widely published Neuron-Glial Markers. All our products are tested, characterized and research ready.
Image: Immunofluorescent analysis of cortical neuron-glial cell culture from E20 rat stained with mouse mAb to GAP43, MO22170, dilution 1:1,000, in red, and costained with chicken pAb to MAP2, dilution 1:10,000, in green. The blue is DAPI staining of nuclear DNA. GAP43 antibody labels protein expressed in the axonal membrane of the neuronal cells, while the MAP2 antibody stains dendrites and perikarya of neurons.
Check out our new antibodies...

Calbindin Antibodies
Neuromics is pleased to offer a selection of Calbindin-1 antibodies that are perfect for reserach across a wide variety of areas. These research proven antibodies are some of our most popular antibodies in part because of their flexibility. Our Callbindin antibodies can be used for western blotting, immunocytochemistry, immunohistochemistry, and immunofluorescence.
Image: Adult mouse cortex (L) and cerebellum (R) sections were stained with MO22163 in red. Calbindin is expressed in a subset of interneurons in the cortex (L) and prominently expressed in the dendrites of Purkinje cells in the cerebellum molecular layer (R).
Learn more about these antibodies...

Blood-Brain Barrier Antibodies
The blood-brain barrier has become a focal point of drug discovery and toxicology research. Understanding the complicated mechanisms of the blood-brain could lead to many new treatments and therapies. Neuromics offers a selection of research proven antibodies perfect for BBB research.
Image: Mixed neuron-glial cultures stained with Mouse Monoclonal GFAP (MO22136), and Chicken Polyclonal Neurofilament-NF-L(green). The GFAP antibody stains the network of astrocytes in these cultures, while the NF-L antibody stains neurons and their processes. The blue channel shows the localization of DNA. This antibody also works on formalin fixed paraffin embedded brain tissues. Protocol on Datasheet.
Linked are customer publications using our GFAP and Nestin
Check out these antibodies...

New Cluster of Differentiation (CD) Antibodies
Cluster of Differentiation proteins are a collection of cell surface molecules with many members. Cluster of Differentiation proteins have been shown to be pivotal to both cancer research and immune response research. Now, if you're looking to use CD antibodies in your research, it's your lucky day! Neuromics has just added 13 CD antibodies to the website.
Image: Immunohistochemistry staining of MO47044 on human tonsil tissue.
To access the complete list of CD antibodies offered by Neuromics, click the link.
Check out the new antibodies below...
Our Tuj-1 Antibody Is the Real Deal
Already this year, our Chicken Tuj-1 (Neuron-specific Class III beta-Tubulin) antibody (Cat.# CH23005) has been used in two publications, demonstrating the versatility and reliability of this antibody. This trend isn't new, as our Tuj-1 antibody has always been one of our most popular and research proven antibodies (here's our proof). Today, Neuromics would like to highlight its use in neurodegenerative disease and neurodevelopment research. However, no matter what type of neuroscience research you're engaged in, we encourage you to check it out!
Earlier this month, in the first publication we'd like to highlight, researchers from the University of British Columbia released their neurodegenerative disease research while utilizing our Chicken Tuj-1 antibody. Their research took advantage of a recently developed mouse model bearing a nonsense mutation at arginine 493 (R493X). This mutation has been shown to play a role in development of frontotemporal lobar degeneration (FTLD), which causes a clinical presentation of frontotemporal dementia.
Image: Representative hippocampal/thalamic tilescans highlighting the neuronal (TUJ1, green) TDP-43 (red) proteinopathy phenotype in the ventral thalamus of 18 month old GrnR493X/R493X mice (scale bar, 500 µm).
Read more to learn about their findings and the second publication...
New PGP 9.5 Publications
We have research proven antibodies with uses across a wide variety of research areas. Our PGP 9.5 antibody (Cat.# GP14104) exemplifies this, being used in two studies that were published this past week highlighting the many fields in which our antibodies are applicable. Find all customer publications using our PGP 9.5 antibodies here.
The first study looked at how the immune system and neural system interact to cause abdominal pain. Specifically, they found that enteric glia play a role in connecting the two by disrupting the glial-mediated activation of macrophages. This suggests that enteric glia could be a focus of potential therapies of abdominal pain.
Top Image: Images showing immunolabeling in colon samples for M-CSF in human myenteric ganglia from individuals with Crohn disease along with control colon samples from patients that underwent resections for bowel trauma, volvulus, or intestinal bleeding.
Learn more...
GFAP Publications
We value feedback from our customers and take pride in seeing our products being used in meaningful research. Today, we'd like to highlight two recent publications using our GFAP antibodies in neurodegenerative disease research.
In the first publication, our rabbit GFAP antibody was used in a study that looked at how the DYRK1A inhibitor KVN93 regulates cognitive function, amyloid beta pathology, and neuroinflammation. Using a mouse model, they found that KVN93 reduced amyloid beta plaque levels, enhanced long term memory through better dendritic synaptic functions, and decreased neuroinflammation. These results suggest that KVN93 is a potential therapeutic drug for the treatment of Alzheimer’s disease and other neurodegenerative or neuroinflammation-related diseases.
Top Image: GFAP levels in the cortex and hippocampal CA1 (top) and DG regions (bottom) of 3-month-old 5x FAD mice injected with KVN93 or vehicle. KVN93 significantly decreases Aβ-mediated microglial and astrocyte activation in 3-month-old 5x FAD mice.
Learn more...
More New Antibodies
At Neuromics, we strive to continuously expand our catalog of antibodies to make sure researchers can find the reagents they need. We'd like to highlight several new antibodies that have been added in the past week that are great for research across a wide variety of areas. These new antibodies include markers for Mylein Basic Protein, PEA-15, Beta-Synuclein, and Annexin A5 which can be used to make great immunofluorescent or western blot images.
Image: Immunofluorescent analysis of rat cerebellum section stained with rabbit pAb to beta-synuclein, RA22141, dilution 1:1,000 in red, and costained with chicken pAb to parvalbumin dilution 1:5,000 in gree. The blue is Hoechst staining of nuclear DNA.
Learn more...
Pain Antibodies With 20+ Years of Proven Results
Neuromics has been successfully providing pain research antibodies for 20+ years. They are widely used and frequently published.
Image: Mouse inferior olive stained with Neuromics guinea pig TRPV1 antibody (cat. GP14100) using Cy3-conjugated donkey anti-guinea pig secondary antibodies (red color) and DAPI (blue) as a nuclear counterstain.
Here's a sampling of our top sellers:

So Many Reagents for Neuroscientists
We wanted to remind you about all of the research tools we have available for neuroscience researchers. From human cells to antibodies and more, we have plenty to choose from.
At the forefront of our neuroscience product offerings are our Primary Human Neurons (cat. HNC001). Pictured in culture to the right, these neurons are isolated from donor brain cortical tissue and are versatile in their applications.
For example, earlier this month, our neurons, along with our Human Brain Astrocytes (cat. HMP202), were both utilized in neuroblastoma research. The scientists were looking at T cells expressing chimeric antigen receptors (CARs) targeting glypican-2 (GPC2) as a possible clinical target for neuroblastoma and other solid tumor treatment. Using our cells, the researchers determined that mature neurons and astrocytes express low levels of GPC2, making them a safe target for therapy. In addition to our cells, the researchers also used media and other culturing products supplied by Neuromics.
Click here to check out the publication for yourself!
We encourage you to read more to learn about some of our other neuroscience related products...

Our Antibodies Are Crushing Neuroscience Research
When Neuromics opened in 2005, we solely provided neuroscience research antibodies. While we have expanded our selection products beyond neuroscience research antibodies, these antibodies remains at the core of our business. That's why it's still satisfying to see publications from customers using these antibodies (view them all here), like in three neuroscience publications new this month we'd like to highlight.
In the first publication, Iwate Medical University scientists studied the morphology of P2X3 in rat models utilizing our rabbit anti-P2X3 antibody (cat.# RA10109). Specifically, the investigators explored how P2X3-immunoreactive nerve endings and serosal ganglia interact in the rat gastric antrum.
Image: P2X3 (RA10109) Staining in Rat DRG. Working dilution 1:100 - 1:300.
Read more to learn about the other two publications...







